Servicio de Diseño de Fuentes
SERVICIO DE DISEÑO DE FUENTES DE ALIMENTACIÓN Y CONVERTIDORES
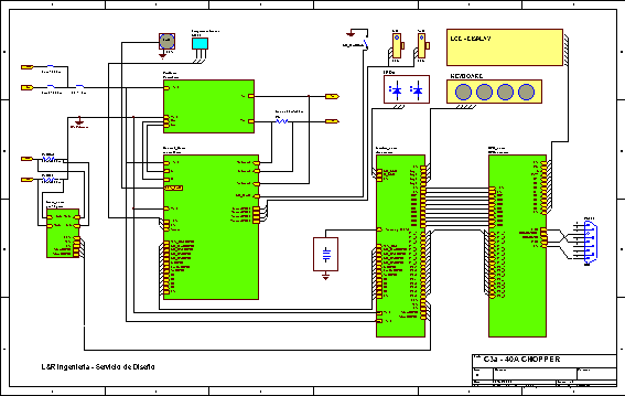
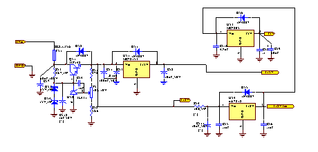
Ofrecemos servicios de diseño y prototipado de fuentes lineales y switching, en tensiones nominales hasta 48 Vcc, a partir de red y convertidores CC/CC. El servicio puede incluir apoyo en diseño, o construcción de hasta dos prototipos terminados con toda la documentación de diseño.
Precios muy convenientes: envíenos su necesidad y le proveemos un presupuesto.


Contáctenos para mayor información y presupuesto de servicio de diseño de fuentes de alimentación.